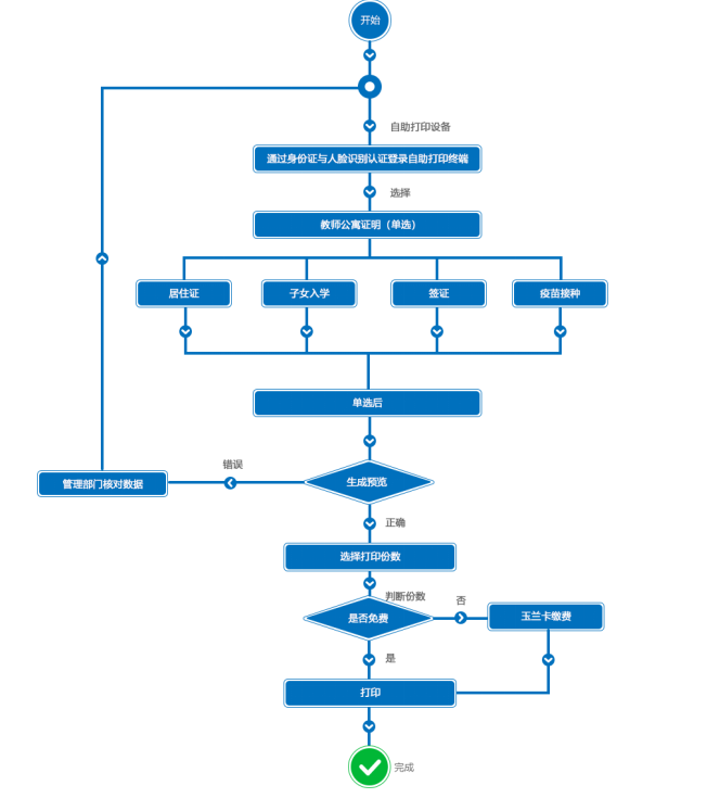
提供大连理工大学在职教工教师公寓的在住证明,用于教师公寓在住教工办理居住证、子女入学、疫苗接种、签证。

联系人及联系方式
李伟伟 办公地点:主楼西侧楼420室 电话:84707716 Email:liww@dlut.edu.cn
设备地点
凌水主校区:第一教学馆一楼(2台)、研究生教育大楼一楼、研究生教育大楼六楼、主楼西侧楼一楼、综合教学1号楼一楼、综合教学2号楼一楼、伯川图书馆、令希图书馆、网信中心服务大厅、大学生活动中心大工e站、西山生活区大工e站
开发区校区:教学楼A区一楼(2台)
盘锦校区:G01楼二楼、主教学楼A01一楼