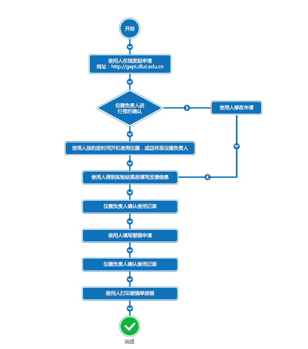
学校大型仪器设备的开放共享管理和服务依托“大型仪器设备开放共享网络管理系统”来实现。共享系统提供设备信息查询、预约使用、开放管理、计时计费、远程监控和数据收集统计等功能,面向校内外开放。
大型仪器设备开放共享分为送样委托测试和预约使用两种方式,两种方式均需通过共享系统填写预约申请,通过共享系统进行费用结算。预约使用开放的大型仪器设备还需按实体平台要求参加培训和考核,取得相应权限。

联系方式:
王涛 办公电话:84706425 办公地点:主楼西侧楼402 E-mail:wangtao@dlut.edu.cn
陶冶 电话:84706425 办公地点:主楼西侧楼402室 E-mail:taoye@dlut.edu.cn
进入服务